ハノイの塔は、単なるパズル以上のものです。私たちがこのゲームに挑戦する理由は、その奥深い戦略と美しい数学的な構造にあります。あなたはこの魅力的なゲームのルールを理解し、マスターする準備ができていますか?
ハノイの塔の基本ルール
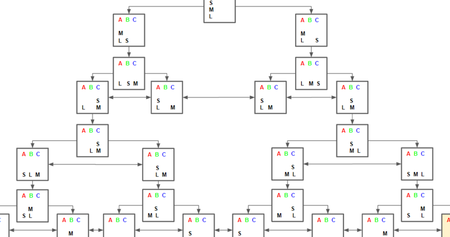
ハノイの塔はシンプルなルールを持ちつつ、戦略的な思考を求めるパズルです。このゲームは主に以下の二つの要素から成り立っています。
プレイヤーの目的
プレイヤーの目的は、すべての円盤を別の柱に移動させることです。その際、いくつかのルールに従う必要があります。具体的には、以下の項目に注意が必要です。
- 円盤はそれぞれ異なるサイズである。
- 大きな円盤の上には小さな円盤を置けない。
- 一度に一枚の円盤しか動かせない。
基本的な動き
プレイヤーの基本的な動きは、円盤を移動させることによって構成されます。移動方法は以下の通りです。
- 任意の柱から任意の柱へ円盤を移動できる。
- 円盤を置く先の柱には、上に置く円盤が小さいものでなければならない。
ハノイの塔の戦略
ハノイの塔を攻略するには、戦略が重要です。最適な解法を見つけるために、いくつかの方法を分析します。
最適解を見つける方法
最適解を求めるには、以下のステップに従うと良いです。
- 円盤の数を理解する: 円盤の数が増えると、必要な動きも増える。例えば、3つの円盤の場合、最小移動回数は7回。
- ルールを守る: 大きな円盤の上には小さな円盤を置けない。このルールに従わなければならない。
- 再帰的アプローチを使う: n-1個の円盤を最初の柱から中間の柱へ移動し、最大の円盤を目的の柱に移動、その後、n-1個の円盤を中間の柱から目的の柱へ移動する。
- 計画を立てる: 手順を事前に計画し、最小限の移動で円盤を移動させる。
この方法で各ステップを着実に進めると、高効率での解決が可能です。
よくある間違い
パズルに挑戦する際のよくある間違いには以下の点があります。
- 順番を無視する: 大きな円盤を先に移動させて小さな円盤を置くこと。これにより、進行が遅れる。
- ルールの誤解: 一度に複数の円盤を移動させようとする。これはルールに反しているため、適切に進められない。
- 計画不足: 明確な手順なしで進む。計画なくしては無駄な動きが生じ、効率が悪化する。
ハノイの塔の応用
ハノイの塔は、シンプルなゲームながらも、多様な応用が存在します。このセクションでは、バリエーションルールと他のゲームとの関連性について詳しく説明します。
バリエーションルール
ハノイの塔には、いくつかの面白いバリエーションルールがあります。具体的には、次のようなルールが考えられます。
- 多層ハノイ: 通常のルールに加えて、移動させる円盤の数を増やすことで、複数の円盤を同時にバランス良く動かす必要があります。
- 色付き円盤: 円盤に色をつけ、色ごとに移動するルールを設定することで、戦略がさらに複雑になります。
- 制限時間制: 一定の時間内に解決しなければならないルールで、プレイヤーのスピードと判断力が試されます。
これらのバリエーションを利用することで、ハノイの塔を新たな視点で楽しむことができるでしょう。
他のゲームとの関連性
ハノイの塔は、他の多くのパズルゲームと関連性があります。例えば、以下のようなゲームが挙げられます。
- 八皇后問題: ボード上に8つの女王を置く問題で、直線的な配置を考える点では共通しています。
- 数独: 論理的思考を必要とし、数の配置を考慮する点で、戦略的な要素が似ています。
- ルービックキューブ: スペース内での配置移動が求められ、視覚的識別と計画性が試されます。
ハノイの塔の歴史
ハノイの塔は、古代インドの伝説に基づくパズルです。このゲームの起源は、1883年にフランスの数学者エドゥアール・リュカによって広められました。 その後、世界中に普及し、数学的な思考を要求する問題として認識されるようになりました。
由来と発展
ハノイの塔は、古代インドにおける宗教的な物語からインスパイアされたゲームです。 リュカの考案により、数学の問題としての側面が加わり、ゲームは次第に発展しました。多くの教育機関で、論理的思考や再帰的解法の教学に用いられるようになりました。例えば、数学やコンピュータサイエンスの授業でよく取り上げられています。このように、ハノイの塔は単なる娯楽にとどまらず、学問的な価値も持つようになりました。
結論
ハノイの塔は単なるパズルではなく深い戦略と数学的な魅力を持っています。ルールを理解しマスターすることで私たちはこのゲームの楽しさを最大限に引き出せます。円盤の移動や再帰的アプローチを駆使して効率的に解決することが求められます。
また多様なバリエーションや他のパズルとの関連性を探ることで新しい楽しみ方が広がります。ハノイの塔を通じて私たちは論理的思考や戦略的な視点を鍛えられます。この魅力的なパズルをぜひ挑戦してみましょう。
